How to make your chokes sing in tune...
I like power supply with lots of chokes and very little capacitance. But sometimes this isn't practical as this results in VERY heavy, VERY bulky behemoths. Your better half surely would prefer something cute and tiny. But such things are a dent to our manhood no?
To compromise, the alternative is no chokes at all BUT you are not a REAL MAN.
Or less chokes and more capacitance. But there is a limit on how much capacitance you can go. Too much and your tube rectifier gets strangled to death. Too little and you'll have nice hummmmmmmm.... Besides, music gets dull and lifeless with too much caps. Seems like the colouration (and quality) of the cap becomes a lot more prominent.
Which brings us to tuned chokes, aka "making your chokes sing", aka "tuning your chokes to the music" blah blah blah...

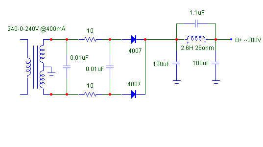
See this supply? Without the 1.1uF cap, the ripple is about 40mV. It's LOUD and IRRITATING. With the 1.1uF, the ripple is less than 10mV! Herein lies the beauty of tuned chokes. Just one little measly cap and you are done! You can save money as you don't need those big swanky expensive high capacitance caps. That's why I sell only the 50uF and 100uF (the JJ 500uF is another story). I'm a dictator. I sell only parts I like to use. : ) The network between the transformer and the diodes are optional. Circuit courtesy of the late John Camille from Botthelead.com.
It works like this. Chokes and capacitors work differently. One guy's impedance rises with frequency while the other falls with frequency. At some point, they will meet each other and cancel each other's effects right?
First of all, what's the purpose of power supply filtering? To filter out hash above DC. Anything above 0.0000001Hz, we don't need. This is where RC and LC filters come in. They are LOW PASS FILTERS. You can calculate their effective working frequency using the equation f = 1/[2*pi*R*C]. In our power supply, what is the main component of this hash that we want to filter out? The 100Hz ripple! If you use full wave rectification, then it's the 100Hz ripple. If you use half wave, then it's 50Hz. If the incoming supply at your area is 60Hz then it's 120Hz and 60Hz respectively.
Now tuned choke works by targetting at this main component of hash, which is the 100Hz ripple (in our case here). Thus we want the cap and choke to resonate at 100Hz. The equation for resonance is f = 1/[2*pi*sqrt(L*C)]. So if we know L and f, then we could calculate the C needed for this supply, which would be C = 1/[sqr(2*pi*L)*f].
Aha! so easy heh? Just by paralleling the 2.6H choke above with this 0.97uF cap I get an additional tens of dB reduction in 100Hz hash?
Unfortunately, life is not so simple. The 2.6H rating is meant to be AT A CERTAIN CURRENT. If you are running less current, the inductance should be higher. If you are running more current, it should be lower. Furthermore, there's a tolerance in the ratings. Hammond rates their chokes at 15% tolerance so the above choke could be anywhere between 2.21H and 2.99H. I once used chokes from some big time manufacturer. Rating says 5H but I found that it's more like 3H...
It would be swell if we could measure it's inductance but such equipment is beyond our budget. There are ways to guess the inductance but we don't need all that complexity. Just try this.
From calculation, we know it's somewhere around 0.97uF. So let's try with 2 pcs of paralleled 0.47uF. This is 0.94uF as for paralleled caps, you add the capacitance. Parallel it with the choke and measure the hum level. You could measure this at speaker output. Then swap this cap with 1uF. Repeat with 1.1uF, 1.2uF... Chances are, you will find one or a range of values with pretty low AC hum. The capacitance that resulted in the lowest measured hum is the one you will want to use. Don't have a multimeter? Use your ears! Hook it up to some speakers. Best is high sensitivity speakers. Listen to the hum. Try other caps. The one with lowest hum to your ears is the one to use.
As you can see, all this takes a lot of work. But you only have to do this once. Once you got it, it's a done deal. I have a supply that I have varied the current between 50mA and 100mA. The tuned choke just works perfectly! Err, what about voltage rating of caps? If you can splurge, get high voltage ones. Otherwise you can calculate. In the circuitry above, my supply needs to pump out approximately 180mA. 180mA thru 26ohms gives a voltage drop of 4.68V. This is DC. We need to account for AC as well, so 2x should be enough. This means you could get by with a 10V cap. But quality is not critical here (this is what I think. If your experiments contradict this, let me know.), so just get some cheap mylar 630V caps. They are really cheap.
Err, any drawbacks? Other than the various trial and errors? Actually there is. With the addition of the paralleled cap, the frequency response of your power supply not only has a dip at the resonant frequency, 100Hz, but it has a peak as well. If you are not careful, this peak will creep into the audible region. Maybe you can use it to boost your bass a little! But maybe it could add some unneccesary boom to your bass. The best bet is to try to simulate it with Linear Tech's excellent SwitcherCad. If you are lazy, just drop me a mail...
Look at the above circuit. L is 2.6H. f = 100Hz, so C is... about 0.97uF. Please try it yourself, you lazy tweet!